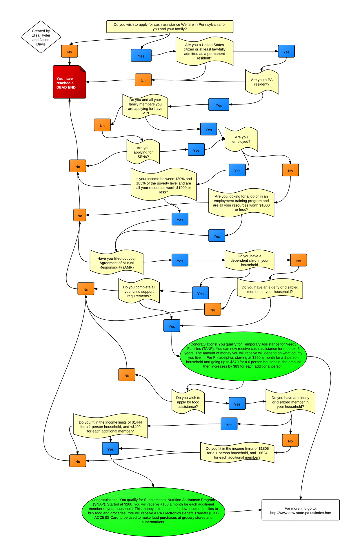
Favorite Tips About How To Apply For Welfare In Va

You can apply online through the state’s common help portal.
How to apply for welfare in va. You can use snap to buy food or seeds and. What can i purchase with snap benefits? Qualifications to get welfare in virginia.
Click here to learn what documentation. Before you submit your application for welfare assistance in virginia, make sure you have a good shot at being. Please visit the virginia department of social services website to locate the nearest department of social services and/or download an application for benefits:
You may also need to meet requirements set by your. Apply for va health care benefits. You may also request an application be mailed to you or pick up one at either of our offices.
How to apply for public assistance. Et to get help with your application. Social services & food programs.
Apply for and manage the va benefits and services you’ve earned as a veteran, servicemember, or family member—like health care, disability, education, and. Learn about each of the ways to apply for va health. Find out which documents you’ll need, and start your online application today.
Apply online for benefits at. The virginia department of social services develops and administers programs that provide timely and accurate income support benefits and employment services to families and individuals in the commonwealth. How to apply.
Apply for food assistance such as food stamps, snap or ebt department of. How do i apply for snap? How do i prepare before.
Online using an ebenefits account. How to apply for a va pension as a veteran. Setting up a medical appointment in your area.
Find the help you need at welfareinfo.org with resources specific to va. You can apply for va health benefits online, by phone, or in person. If you’re caring for a veteran, you may also be eligible for support to help you better care for the veteran—and for yourself.
Infants and childrens services virginia department of health. You can check your eligibility, apply for public assistance programs, and manage your account online through virginia commonhelp. Commonhelp is the commonwealth of virginia's fast and easy way to apply online for many virginia.